Детекторный приёмник
Материал из Викитаки
Перейти к навигацииПерейти к поиску

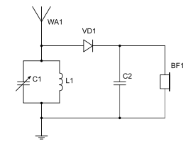
Он состоит из антенны и заземления подключённых к колебательному контуру из катушки L1 и перестраиваемого конденсатора C1, диодного детектора на диоде VD1, фильтра нижних частот, образованного C2 и сопротивлением наушников BF1, и самих наушников.
Дете́кторный приёмник — самый простой вид радиоприёмника. Состоит из колебательного контура, к которому подключены антенна и заземление, и диодного (в более раннем варианте кристаллического) детектора, выполняющего демодуляцию амплитудно-модулированного сигнала. Сигнал звуковой частоты с выхода детектора, как правило, воспроизводится высокоомными наушниками.
Даже для приёма мощных радиостанций детекторный приёмник требует антенного контура габаритами в пределах нескольких метров, а также качественного заземления. Единственное важное достоинство детекторного приёмника — он совершенно не требует внешнего питания и может быть собран из подручных средств.
См. также
- Радиоприёмник прямого усиления
- Рефлексный радиоприёмник
- Радиоприёмник прямого преобразования
- Супергетеродинный радиоприёмник
- Регенеративный радиоприёмник
- Электролитический детектор